• 學校資料
    • 學校簡介
    • 校長的話
    • 專業團隊
    • 法團校董會
    • 學校計劃及報告
    • 校曆表
    • 校訊
    • 若翰天地
      • 介紹主保聖人
      • 介紹校訓
      • 校歌
    • 若翰校園
    • 招標及報價
  • 學與教
    • 課程發展
      • 課程簡介
      • 教師專業發展
    • 學科園地
      • 宗教科
        • 本科簡介-宗教科
        • 活動資訊-宗教科
      • 中普科
        • 本科簡介-中普科
        • 活動資訊-中普科
      • 英文科
        • INTRODUCTION - ENGLISH
        • ACTIVITY INFORMATION - ENGLISH
      • 數學科
        • 本科簡介-數學科
        • 活動資訊-數學科
      • 常識科
        • 本科簡介-常識科
        • 活動資訊-常識科
      • 人文科
        • 本科簡介-人文科
        • 活動資訊-人文科
      • 科學科
        • 本科簡介-科學科
        • 活動資訊-科學科
      • 視藝科
        • 本科簡介-視藝科
        • 活動資訊-視藝科
      • 音樂科
        • 本科簡介-音樂科
        • 活動資訊-音樂科
      • 體育科
        • 本科簡介-體育科
        • 活動資訊-體育科
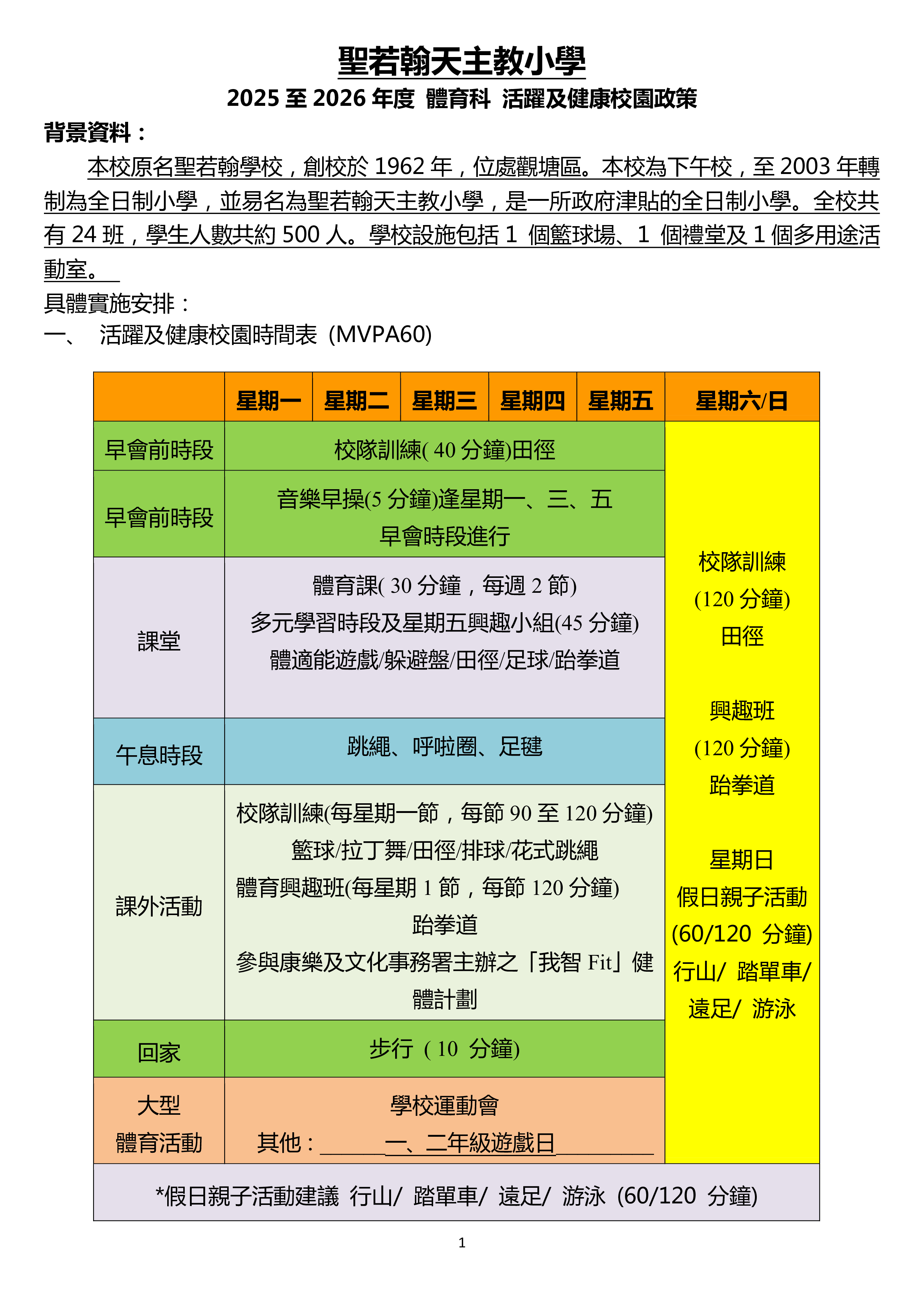
        • 活躍及健康校園政策
      • 成長課
        • 本科簡介-成長課
        • 活動資訊-成長課
      • 電腦科
        • 本科簡介-電腦科
        • 活動資訊-電腦科
    • 考試政策
    • 家課政策
    • 資優教育
    • 優質教育基金計劃
  • 學生活動
    • 繽紛生活在若翰
    • 校園電視台
  • 校風及學生支援
    • 訓育及輔導
      • 目標
      • 一校一社工
      • 校服樣式
      • 訓輔活動
    • 學生支援
      • 本組簡介
      • 專業團隊
      • 照顧學習多樣性
      • 在校課後託管服務計劃
    • 國民及公民教育
      • 本組簡介
      • 活動資訊
    • 多元智能培訓計畫
  • 圖書館
    • 宗旨與目標
    • 圖書館活動
    • 圖書館規則
    • 好書推介
    • 網頁推介
    • 知書閱聽圖書館
    • ELIBRARY PLUS OPAC
  • 家校合作
    • 家長校董選舉
    • 宗旨及目標
    • 會章
    • 成員
    • 會訊
    • 活動資訊
    • 家教會活動剪影
  • 校友會
    • 宗旨及架構
    • 會章
    • 執行委員
    • 活動資訊
    • 校友會活動剪影
    • 入會申請
    • 校友喜訊
  • 入學及升中
    • 小一入學
      • 小一自行派位結果
      • 小一自行分配學位註冊須知
      • 小一自行分配學位到校遞交申請表須知
      • 入學行事曆簡表
      • 統一派位註冊
      • 小一候補生申請須知
      • 小一候補生申請表
      • 小一銜接
    • 投考插班生
      • 投考插班生申請表
      • 入讀後支援
    • 升中派位
      • 中學學位分配行事曆
      • 中學學位分配結果
      • 校外活動
      • 校內活動
活躍及健康校園政策
學與教
  • 課程發展
    • 課程簡介
    • 教師專業發展
  • 學科園地
    • 宗教科
      • 本科簡介-宗教科
      • 活動資訊-宗教科
    • 中普科
      • 本科簡介-中普科
      • 活動資訊-中普科
    • 英文科
      • Introduction - English
      • Activity Information - English
    • 數學科
      • 本科簡介-數學科
      • 活動資訊-數學科
    • 常識科
      • 本科簡介-常識科
      • 活動資訊-常識科
    • 人文科
      • 本科簡介-人文科
      • 活動資訊-人文科
    • 科學科
      • 本科簡介-科學科
      • 活動資訊-科學科
    • 視藝科
      • 本科簡介-視藝科
      • 活動資訊-視藝科
    • 音樂科
      • 本科簡介-音樂科
      • 活動資訊-音樂科
    • 體育科
      • 本科簡介-體育科
      • 活動資訊-體育科
      • 活躍及健康校園政策
    • 成長課
      • 本科簡介-成長課
      • 活動資訊-成長課
    • 電腦科
      • 本科簡介-電腦科
      • 活動資訊-電腦科
  • 考試政策
  • 家課政策
  • 資優教育
  • 優質教育基金計劃
Select Menu
  • 課程發展
    • 課程簡介
    • 教師專業發展
  • 學科園地
    • 宗教科
      • 本科簡介-宗教科
      • 活動資訊-宗教科
    • 中普科
      • 本科簡介-中普科
      • 活動資訊-中普科
    • 英文科
      • Introduction - English
      • Activity Information - English
    • 數學科
      • 本科簡介-數學科
      • 活動資訊-數學科
    • 常識科
      • 本科簡介-常識科
      • 活動資訊-常識科
    • 人文科
      • 本科簡介-人文科
      • 活動資訊-人文科
    • 科學科
      • 本科簡介-科學科
      • 活動資訊-科學科
    • 視藝科
      • 本科簡介-視藝科
      • 活動資訊-視藝科
    • 音樂科
      • 本科簡介-音樂科
      • 活動資訊-音樂科
    • 體育科
      • 本科簡介-體育科
      • 活動資訊-體育科
      • 活躍及健康校園政策
    • 成長課
      • 本科簡介-成長課
      • 活動資訊-成長課
    • 電腦科
      • 本科簡介-電腦科
      • 活動資訊-電腦科
  • 考試政策
  • 家課政策
  • 資優教育
  • 優質教育基金計劃
 
  •  

 
  •  

 
  •  

 
  •  

 
  •  

 
 
 
 
  • 地址: 九龍觀塘宜安街29號。 學校地圖
  • 傳真:23574693
  • 電話: 2389 0428
  • 電郵: info@sjbcps.edu.hk
  • 網頁地圖
2025 © St. John The Baptist Catholic Primary School. All rights reserved.